
DISCOVER PROJECT
DJNRMHS
SilakTala
Learning Management System of a Healthcare provider in Caloocan City, PH
February 2026
SilakTala started as a project aimed at improving how a healthcare institution manages training and staff development. The goal was to create a secure and reliable platform where learning, progress tracking, and administrative processes could be handled more efficiently.
SERVICES
Project Management, Backend Development

Project Overview
Build a secure and scalable learning management system for a healthcare institution. Improve how training, assessments, and learning progress are managed digitally. Support administrators and staff through a more organized and efficient platform. Create a system that aligns with real operational and compliance needs.
SilakTala is an enterprise learning management system developed for the healthcare sector to support training, staff development, and administrative efficiency. It was designed to provide a secure and scalable platform for managing learning content, tracking progress, and streamlining institutional training processes.
The project focuses on solving real-world challenges in training management by combining backend reliability, structured data handling, and user-centered system design. Built with a strong emphasis on security, scalability, and practical use, SilakTala reflects my approach to developing systems that serve both organizational goals and end users.
Approach

Zoom Meeting with the Client
The project began with a structured discovery phase centered on client meetings, initial workshops, and requirement-gathering sessions. Through these discussions, we identified key pain points across training coordination, progress tracking, content delivery, and administrative visibility, which were then translated into a defined set of functional and system-level requirements. From the early conversations, the team was able to surface 4 core problem areas: fragmented training processes, limited tracking of learner progress, heavy administrative overhead, and the lack of a centralized digital platform. These findings shaped the system scope and established a clearer foundation for platform design, user flows, and backend architecture.
My approach was to understand the problem before designing the solution. By grounding the project in direct stakeholder input and early requirement analysis, we reduced ambiguity, aligned the system with actual operational needs, and turned broad client concerns into a focused, buildable solution.
Process
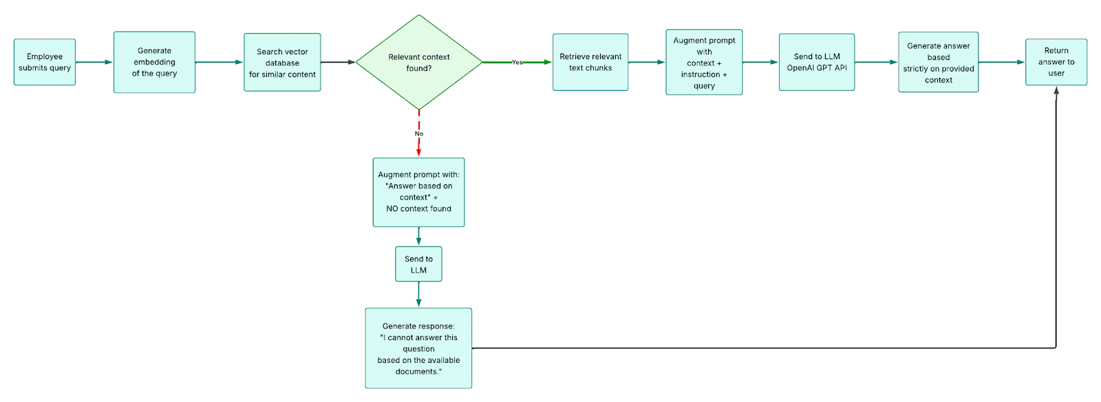
The implementation process focused on translating business requirements into a structured application architecture, data flow, and AI-assisted learning workflow. At the system level, SilakTala was designed around three core concerns: user interaction through web and mobile clients, application processing through a backend service layer, and persistent data management through a relational database, with each layer handling a clearly defined responsibility. From a process standpoint, the platform supports end-to-end learning operations, beginning with user actions such as login, course access, assessments, and training interactions, and extending through administrative functions like module uploads, scheduling, analytics, reporting, and completion tracking. The data flow diagram also shows how the system exchanges information with an AI engine for contextual responses and produces training compliance and workforce development outputs for institutional stakeholders, which reinforces that the platform was designed as an operational system, not just a content portal. The AI-assisted component follows a Retrieval-Augmented Generation pattern. When a user submits a query, the system generates an embedding, searches a vector store for relevant content, retrieves supporting text chunks when a match is found, augments the prompt with that context, and only then sends the request to the language model; if no relevant context exists, the response is constrained accordingly rather than inventing unsupported answers.
The development process was intentionally architecture-led. Instead of treating features as isolated screens, the system was built as an integrated pipeline in which requests, business rules, data validation, storage, and responses move through a predictable backend flow before being reflected back into the user interface. In practical terms, this created three major advantages: clearer separation of concerns across the stack, better traceability of data as it moved between actors and system components, and a safer AI workflow grounded in retrieved context rather than open-ended generation. That combination made the platform easier to reason about, easier to extend, and better suited for real institutional use where reliability and auditability matter.
The architecture philosophy behind SilakTala was to keep the system modular, explainable, and production-oriented. The MVC structure separates presentation, application logic, and data responsibilities; the data flow makes stakeholder interactions explicit; and the RAG layer adds AI assistance in a controlled way that respects source context and reduces the risk of low-quality responses. At a higher level, the design reflects a simple engineering principle: systems in regulated or high-responsibility environments should be built for clarity before complexity. That means clean boundaries, observable data movement, and AI features that support the platform without weakening trust in the system’s outputs.
Final Design
The final design of SilakTala brought together the project’s core functional, architectural, and user experience goals into a single enterprise-ready learning platform for the healthcare sector. By the end of the design phase, the system had evolved from an initial concept into a structured solution that supports training delivery, assessment workflows, progress tracking, administrative oversight, and AI-assisted learning in one cohesive environment. The design was driven by a balance between usability and system discipline. Rather than focusing only on interface presentation, the final design emphasized clear workflows, secure backend integration, scalable data handling, and a platform structure that could support real operational use.
The final design of SilakTala brought together the project’s core functional, architectural, and user experience goals into a single enterprise-ready learning platform for the healthcare sector. By the end of the design phase, the system had evolved from an initial concept into a structured solution that supports training delivery, assessment workflows, progress tracking, administrative oversight, and AI-assisted learning in one cohesive environment. The design was driven by a balance between usability and system discipline. Rather than focusing only on interface presentation, the final design emphasized clear workflows, secure backend integration, scalable data handling, and a platform structure that could support real operational use.
Product Images
"SilakTala’s final design represents more than a completed academic build; it demonstrates a disciplined approach to solving a real organizational problem through software. The result is a secure, scalable, and architecture-driven platform that reflects both technical depth and a strong understanding of how enterprise systems should be designed for real-world impact." — John Christian Bernal
Achievements
"Chan approached the project with professionalism, technical discipline, and a clear understanding of how to turn requirements into a working system. His ability to design and build a structured solution for a real healthcare use case showed both strong backend capability and solid systems thinking."
— Angelica Faye Dela Vega, Training Assistant at DJNRMHS
The key achievement of SilakTala was delivering a structured, enterprise-style learning platform tailored to a real healthcare training environment. Beyond feature delivery, the project demonstrated strong performance in requirement analysis, backend architecture, system integration, and translating operational needs into a scalable technical solution. From a project perspective, the work also showed the ability to handle the full development lifecycle: understanding the problem, aligning with stakeholders, designing the architecture, and implementing a solution that balanced usability with system reliability. That is a meaningful outcome for any software project, especially one built around real institutional workflows.
This project represents more than technical execution; it reflects a disciplined approach to building systems that are reliable, scalable, and aligned with real operational needs. My broader experience has produced measurable improvements in data accuracy, defect reduction, and system quality, reinforcing my focus on engineering with impact.
PLATFORM
CORE ARCHITECTURAL VIEWS






